Medieval Art Museum

Creators: Iryna Kuzmenko, Alicija Kowalik, Alan Uecker
In a quaint village, there was a small museum dedicated to the history of the Middle Ages. Once a popular spot for locals and tourists, it had seen better days. Fewer people were visiting, and the museum had become a quiet, forgotten place.
Visitors who did stop by found the exhibits old and uninteresting. They walked through rooms filled with dusty displays and long blocks of text that failed to catch their attention. The museum's flyers and brochures, printed on paper, seemed out of date and didn't excite anyone.
The information about the exhibits was only in written form, making it difficult for many people, especially those with visual impairments, to enjoy. Without a way to buy tickets online, visitors had to purchase them at the door, which was a hassle and led to long lines that drove people away.
Even though the museum held interesting events, hardly anyone knew about them. Details about these events were scattered and hard to find, leading to missed opportunities for the museum to connect with the community.
Problem
Recognizing these problems, the museum team realized that big changes were needed. It wasn’t just about getting more visitors; it was about turning the museum into a lively, engaging place that could once again be a highlight of the village.
First let's go through our research and the problems, that the museum faces:
- A lot of unsustainable paper maps and flyers
- No digital products inside and outside of the museum
- The information shown is not accessible to people with disabilities
- Our users get bored quickly in the museum
- People experience language barriers while traveling
- They lack company to plan a museum visit
Our users are a wide range of diverse people in diverse age groups: from tourists to family groups, and people with different interests and knowledge about medieval times.
Our team developed a comprehensive analysis to solve the existing problems and help the museum with digitalization.

Research
To guide our project, we conducted surveys and interviews to understand museum visitors better. We wanted to know why people visit museums, how much time they spend there, and what could make the experience more comfortable, especially for those with disabilities.
Our research discovered that visitors come to museums to connect with culture, learn new things, and enjoy quality time with loved ones. Most spend about 1 to 3 hours exploring, aiming to balance discovery with comfort.
We also learned that accessibility is crucial. Visitors with disabilities highlighted the need for clear signage, accessible paths, and supportive staff. Many also showed interest in using digital tools, as long as they enhanced the experience without overwhelming it—like interactive maps or personalized guides.
These findings shaped our approach, helping us design solutions that make museums more inclusive and enjoyable for everyone.

User Persona
After collecting insights from our research, we crafted the persona of Torch, a dynamic individual whose story reflects the common experiences shared by many of our participants. Based on data gathered from interviews and surveys, Torch is a Marketing Executive who lives for culture, art, and adventure. His lively personality and love for creativity drive him to seek out new experiences, whether it's exploring a museum exhibition or sharing a new perspective with friends.However, despite his enthusiasm, Torch faces a few challenges when it comes to fully enjoying his cultural adventures. He often finds himself struggling with museum information that isn’t easily accessible. Lengthy audio guides and unfamiliar languages can turn what should be an inspiring experience into a frustrating one. Torch values the opportunity to engage deeply with the exhibits, but these barriers sometimes prevent him from fully understanding and enjoying the content.Torch’s goals are simple yet meaningful: he wants to experience exhibitions with a group of people, find entertainment, and spend quality time with his friends and family. For him, the ideal museum experience is one where he can easily access information, share moments of discovery with loved ones, and leave feeling inspired and connected. This persona helps us design solutions that make cultural experiences more inclusive and enjoyable for everyone like Torch.

Our team conducted a brainstorming session and identified some solutions and ideas that will help solve the problems of museum digitalization.

Solution
To fill the needs of our users and business owners we created an App for tablet and mobile.In this digital product, we included:- Options for changing the language
- Real-Time Navigation Map, for good accessibility and clear directions
- Different types of tour guides for people with different levels of knowledge
- Chatbox for everyone coming to the museum alone or seeking company
Design
Users rated the Museum’s mood board as Classic, Historic, Vintage, and Charming.
Therefore, we have chosen colors that correspond to the historical theme but are also modern and accessible.

Our team created two App Versions:- Tablet Version - which is more open to the public, and used on a local device inside the museum.
- The Mobile Version - contains more personalized features so the users can enjoy the art at home.
Tablet
The first stage the user faces is the settings where we can change the language, change the font size, and set a convenient theme for the screen. This makes the Museum guide accessible and easy to use.
Users see recommendations for individual art pieces and suggested tours on the home screen. Museum visitors can also find out details about upcoming events in the museum.
There is also an interesting feature: a chat with other visitors. People can choose chat topics or just share their impressions online.



Let’s imagine, that users are going to take a fashion tour to find out what fashion was like in medieval times. On the map, they can see the works of art that have been selected specifically for this tour.
The first exhibit is a burial garment. Museum visitors can read information about it, as well as watch videos and additional images on this topic. Using the navigation, they know how to get there. On the audio guide, users can change the exposition and the navigation will lead them to another work of art.



If users need to change the floor of the museum, they click on the floor map. There they can find toilets, changing rooms, a cafe, and an observation deck.
After going through the entire tour and listening to interesting historical facts, museum visitors can leave feedback and photos in the museum's guest e-book.



Prototype

Mobile App
In addition to the tablet version, we explored how the museum experience could be translated into a mobile app. The mobile design focuses on quick access to essential features such as ticket booking, exhibition highlights, and audio guides — all optimized for use on the go. This version ensures that users can engage with the museum before, during, and after their visit, directly from their smartphones.

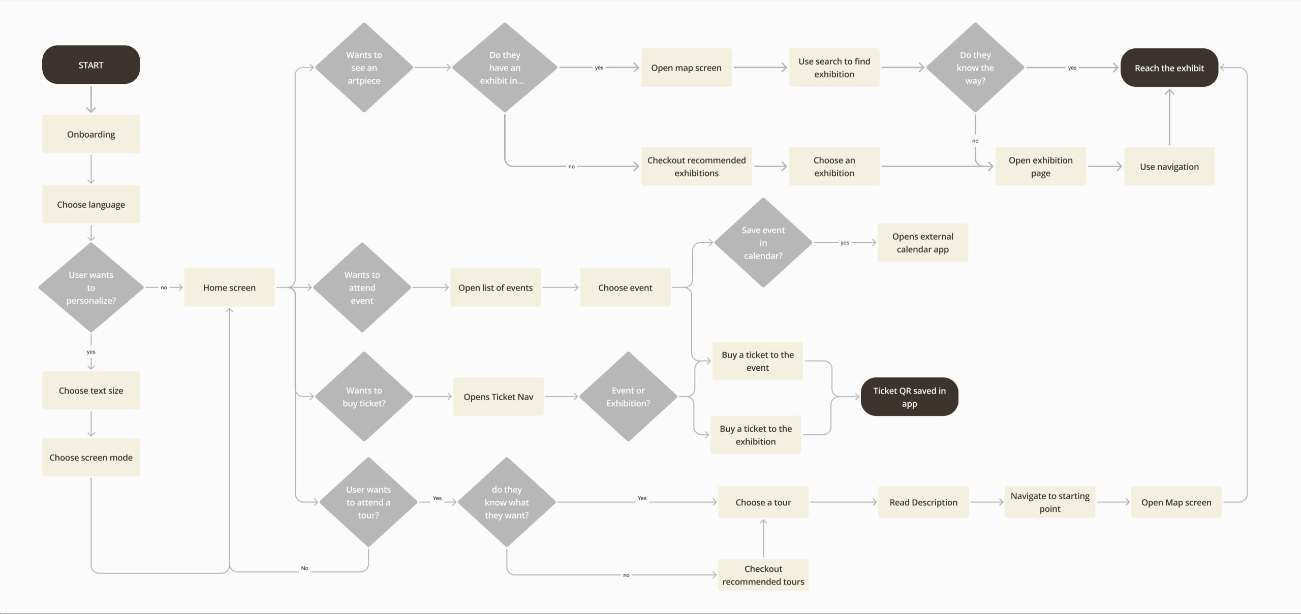
Mobile User Flow
To visualize the mobile user journey, we created a user flow that outlines key interactions within the app — from browsing exhibitions to purchasing tickets and accessing guided tours. This helped us define a streamlined experience that supports intuitive navigation and meets the needs of visitors in various contexts.









© 2025 Iryna Kuzmenko. All rights reserved.